一文读懂EOD:5年探索总结
一、认识EOD
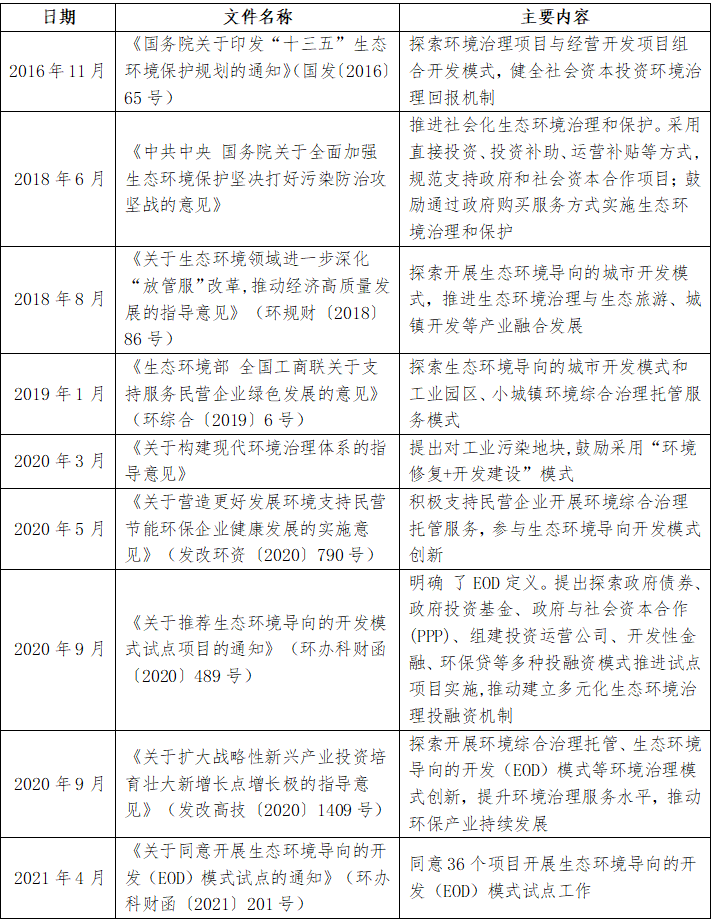
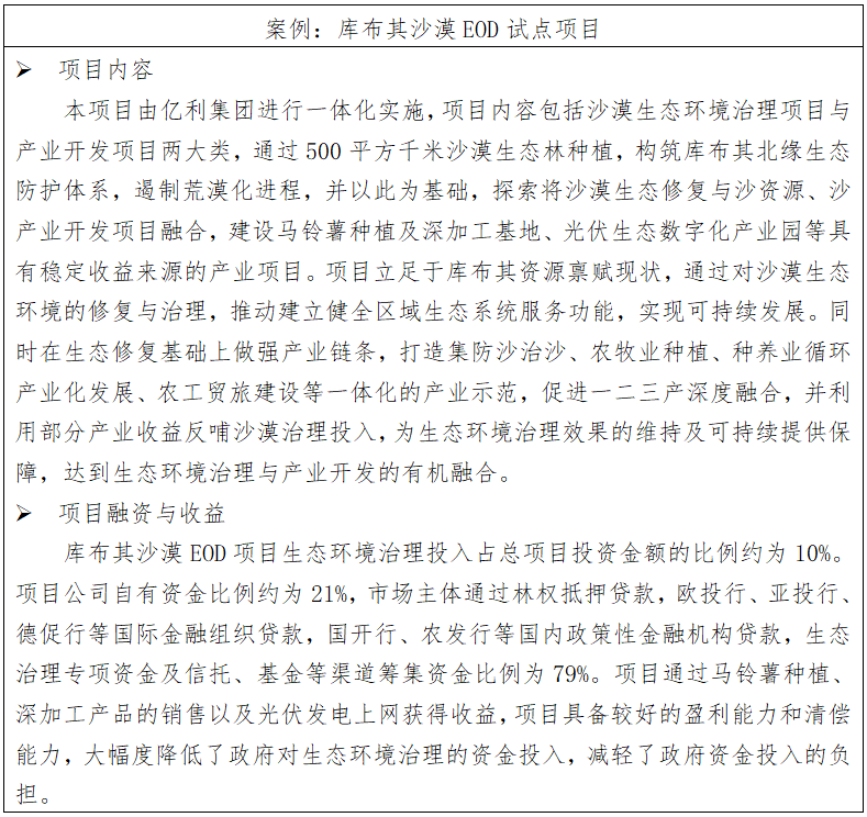
(一)EOD的概念 EOD是一种项目开发实施方式,即生态环境导向的开发模式(Ecology-Oriented Development)。2022年,生态环境部、国家发改委及国开行发布的《关于推荐生态环境导向的开发模式试点项目的通知》对EOD模式的具体界定是“以生态文明思想为引领,以可持续发展为目标,以生态保护和环境治理为基础,以特色产业运营为支撑,以区域综合开发为载体,采取产业链延伸、联合经营、组合开发等方式,推动公益性较强、收益性差的生态环境治理项目与收益较好的关联产业有效融合,统筹推进,一体化实施,将生态环境治理带来的经济价值内部化,是一种创新性的项目组织实施方式”。 (二)EOD的特征 第一,EOD是一种创新的治理理念,能够实现生产生活生态协同发展、多方主体共赢。EOD模式是产业发展和生态化建设的一体化发展解决方案,其核心是生态建设引领,其途径是特色运营,其目标是实现可持续发展,能够在一定程度上解决区域开发与治理遇到的问题,推动政府与社会主体共同参与,生态与产业协同发展,是治理模式的创新表现。 第二,EOD强调生态文明建设在开发治理中的导向和引领作用。EOD模式旨在统筹推进生态环境保护和经济发展,通过生态修复和生态系统构建一个区域的生态基底,把生态建设理念融入区域规划、建设、产业发展和运营的全过程,融入片区开发、新型城镇化发展、城市更新建设等领域。 第三,“融合”“一体化”和“反哺”是EOD的三个核心要点。“融合”,即肥瘦搭配,推进公益性生态环境治理与关联产业开发项目有效融合;“一体化”,即一个市场主体统筹实施,将生态环境治理作为整体项目一体化推进,建设运维一体化实施;“反哺”,即在项目边界范围内力争实现项目整体收益与成本平衡,减少政府资金投入。 (三)EOD的优势 一是化解生态与经济矛盾:城市存量空间的综合整治与优化。随着城市化进程的加快,我国城市发展与规划范式已从增量规划转向存量规划。与增量规划不同的是存量城市规划与治理的核心是通过空间存量资源的产权结构与形态变化等手段激励空间资源的更新与再利用行为。EOD模式形成了一套行之有效的治理工具,能够协调各主体的多元利益诉求,以保障空间资源再配置的科学、合理、公平、高效,逐渐破解城市存量空间资源再配置中交易成本增加和综合效益受限的双重困境,实现生态效益与经济效益相统一。 二是中央财政大力支持:破解地方政府治理生态问题的资金难题。目前我国针对EOD项目建设了两个储备库,分别是生态环保金融支持项目储备库与中央生态环境资金项目储备库。生态环保金融支持项目储备库是针对以市场化运作为主、有融资需求的项目,金融机构对库内项目给予金融资源倾斜,优先给予优惠信贷政策支持。中央生态环境资金项目储备库是针对申请中央生态环境资金的项目,包括大气、水、土壤污染防治资金和农村环境综合整治资金4类中央财政资金补助。金融支持项目储备库代表的是中央财政的支持能在一定程度上为地方政府生态环境治理项目提供资金支持,起到缓解地方财政压力的作用。 三是减少城市发展后患:不增加地方政府隐性债务风险。政府隐性债务是指政府在法定政府债务限额之外直接或者承诺以财政资金偿还以及违法提供担保等方式举借的债务,地方政府隐性债务具备规模大、增长速度快、方式多样隐蔽且风险关联复杂等特点,如不及时化解很容易引发系统性财政金融风险。生态环境治理项目往往需要较大的资金量,仅依靠政府财政投入略显不足,并且会增加政府隐性债务,而EOD模式的一个重要特点就是增加多种途径的资本进入,能够减轻政府财政投入,不因环境治理项目增加地方政府隐性债务风险。 四是带动城市经济发展:注重整体规划、连片治理与开发建设。EOD项目聚焦生态治理与产业发展融合,更加注重整体规划、连片治理与开发建设,能够将生态环境导向理念融入区域发展战略定位与规划、土地开发与安置、基础设施提升与公共服务建设、产业导入与开发的全生命周期运营过程,带动区域经济价值提升,实现“产城人”有机融合。 二、我国EOD推进情况 (一)总体情况 1、发展现状 为解决生态环境治理缺乏资金来源渠道、总体投入不足、环境效益难以转化为经济收益等瓶颈问题,生态环境部在2018年就提出要探索开展生态环境导向的开发模式(EOD)。随着我国生态产品理论与实践的不断发展演进,EOD模式的内涵拓展延伸为创新性的项目组织实施方式,并在国家高位推动下由理念研究逐步走向试点实践,EOD发展已经进入常态化入库申报阶段,在此期间多部委陆续出台EOD相关的政策文件,国家层面的重视程度逐渐加强,政策体系也初步建成。经过两批国家级项目试点后,EOD项目的数量也不断增加,根据中国城市建设研究院研究显示,可公开检索的EOD项目共计205个,其中国家试点项目94个,国家库项目9个,省试点项目19个,非试点项目83个。 2、发展历程 (1)探索期:鼓励摸索治理+经营的模式 在探索期,EOD模式解决了主要思路设计、模式提出、领域论证、项目定位等基础方面的政策设计,为EOD模式进一步实施奠定了基础。 EOD模式的核心在于探索环境治理项目与经营开发模式之间的关联,在国内最早的探讨是在2014年,由中信国安首先在北海开展EOD实践。2016年,国务院就在文件中提出了“治理+经营”的生态环境保护创新模式。2018年,生态环境部在《关于生态环境领域进一步深化“放管服”改革,推动经济高质量发展的指导意见》中明确提出了要探索开展EOD模式。2019年1月生态环境部联合全国工商联出台相关文件,再次提到EOD模式,并强调了其在城市规划、园区建设领域的应用。2020年9月国家发展改革委、科技部、工业和信息化部、财政部共同发文《关于扩大战略性新兴产业投资培育壮大新增长点增长极的指导意见》,提出要探索EOD等环境治理创新模式。 (2)试点期:确认实施领域和定位 探索期EOD模式的政策体系得到了初步完善。在此基础上,国家在2020年和2021年连续开展了两批试点工作。2020年9月,生态环境部、国家发展改革委、国开行联合发布《关于推荐生态环境导向的开发模式试点项目的通知》(环办科财函〔2020〕489号),开始向各地区征集EOD模式备选项目。2021年10月,生态环境部办公厅、发展改革委办公厅、国家开发银行办公室联合发布《关于推荐第二批生态环境导向的开发模式试点项目的通知》(环办科财函〔2021〕468号),开始向各地征集第二批EOD模式试点备选项目。两批试点工作都对申报条件和申报要求进行了明确,进一步清晰了EOD项目的实施领域和对象。 (3)入库期:推动常态化入库工作 2022年4月11日,生态环境部印发《生态环保金融支持项目储备库入库指南(试行)》,指南明确了可以入库项目的范围、要求。金融支持项目储备库建设是生态环境部2022年度一项重点工作,旨在依托项目储备库加强与国开行、农发行等十余家金融机构对接,引导金融资金投向,精准支撑和服务重大生态环保项目融资。EOD项目开始实施入库管理,标志着EOD项目的管理制度和金融支持力度都得到了全面提升,为EOD项目常态化入库提供了支撑。 3、地方典型 (1)天津市蓟州区:全水域综合治理开发 运作方式:蓟州区政府采用引入投资建设人的方式确定合法投资建设主体,与政府指定的平台公司依法成立流域投资公司。 筹资方式:资金构成为项目资本金30%、融资70%。 项目回款来源:水系综合治理专项资金、用活土地资源收益、盘活经营性资产、推行政府购买生态服务、导入多元产业增强收益、股权转让等。 (2)长沙大泽湖片区:生态环境导向的城市开发 运作方式:由望城区政府指定区国资委控股企业(简称“甲方”)作为项目实施业主,负责项目的立项、采购、实施、监督等工作;望城区政府指定区国资委控股另一企业沿江公司作为甲方出资代表与中标社会投资合作者共同出资组建项目公司,由项目公司负责对本项目进行投资建设。 筹资方式:政府预算资金、专项债券资金、配套市场化融资。 项目回款来源:政府性基金收入(项目配套经营性用地收入)和配套城市资源经营性收入。 (3)光谷生态大走廊:三峡集团首个EOD项目 运作方式:长江环保集团与东湖高新区签订战略合作协议,采用“厂网河湖岸+生态产业”方式开展全域合作。长江环保集团在地方政府的委托下开展实施光谷生态大走廊生态环境治理项目。 筹资方式:股权合作、资源补偿。 项目回款来源:股权转让、资源管理与处置性收益、生态旅游收入。 (二)实践总结 1、项目结构特征 区域分布方面,EOD集中在华东、华中和西南地区(东北地区明显落后)。其中,江苏、浙江、安徽、河南、湖南、四川这六个省的EOD项目开展最多。EOD项目实施与地方经济发展水平、营商环境和地方政府意愿及能力相关。由于EOD项目投入大、周期长,且需要政府和社会资本的密切合作,所以经济发展水平及市场化程度越高、营商环境越好的地方,对于EOD模式项目的推进与落地越是有利。 项目规模方面,EOD项目投资规模差异较大,最高368亿元,最低0.87亿元,平均62.25亿元。平均投资金额最高区域为西南地区,达到104.93亿元,平均投资金额最低区域为东北地区,为13.49亿元。从第一、二批试点到常态化入库,水生态环境类EOD项目平均投资呈逐渐下降趋势,分别为76.63、57.83和26.81亿元,说明现阶段更注重EOD项目投资规模的适中。 项目类型方面,水生态环境治理类项目的占比较高。水生态环境治理类项目多临近城市建成区,流域内生态产品资源、周边土地资源的潜在价值较高,加之治理技术相对成熟、生态效益增值好、关联产业选取容易,所以水生态环境治理类项目与EOD模式契合度较高。数据显示:在入库项目中,水生态环境治理类EOD项目在八大环境治理类型中数量最多;在全部公开EOD项目中,水生态环境治理类型项目107个(总205),占比超五成。 项目进度方面,实施进度不一,少量项目进入施工建设,整体上进度相对滞后。中国城市建设研究院研究指出,截至目前107个水生态环境治理类EOD项目,仅有46个真正进入施工招标或施工建设阶段,其余仍处于前期谋划、勘察设计或投融资洽谈等项目准备阶段。有42个项目仍处于可研或实施方案编制等前期阶段,有16个项目进入勘察设计和投融资阶段。 2、开发主体特征 通过对现有EOD项目梳理相关代表企业主要有中国中铁、中国铁建、中交集团、中建集团、长江环保集团、中国电建、中冶集团等。这些开发主体都具备一定的共同特征:一是具备治理和开发行业龙头的专业实力,专业实力是保证EOD项目的稳定性基础;二是拥有跨产业领域资源整合和统筹优势,资源整合是EOD项目统一实施和特色运营的重要支撑;三是具有风险控制和融资、变现能力优势,EOD项目追求的是收益的平衡,融资变现能力是重要保障。 三、主要发展模式 (一)典型开发组合 1、城市环境综合整治+土地利用 “城市环境综合整治+土地利用”主要指通过一系列措施和方法,对城市环境中存在的问题进行综合治理,恢复区域优质的自然环境、清洁的空气、舒适的休闲体验等,创造一个安全、舒适、健康、宜居的城市环境。具体包括空气质量改善、水环境治理、垃圾处理、绿化建设、建筑节能、城市交通改善等。通过综合整治区域生态环境和发展品质不断提升,土地得到增值,生态产品价值得以实现。 2、荒山荒地综合整治+能源开发 “荒山荒地综合整治+清洁能源”通过推进荒山荒地、石漠化等综合整治,实现荒山荒地生态环境的改善,然后在生态环境保护和合理开发的原则下,利用一定比例的土地发展生态农业、生态旅游、清洁能源等产业。 3、矿山修复治理+存量资源经营 “矿山修复治理+存量资源经营”主要是通过对矿业废弃地污染进行修复治理,实现资源的价值最大化。一方面盘活废弃矿山、工业遗址等存量资源,推进相关资源权益集中流转经营,实现生态产品的价值实现;二是通过配套设施建设,提升生态和文化服务能力水平,开发旅游资源价值。 4、水生态环境综合治理+旅游开发 “水生态环境综合治理+生态旅游”模式是结合水生态环境治理项目,利用现有水利资源或者水资源衍生品,进行景观打造和功能开发,通过水生态修复区域的水上观光、休闲、娱乐、运动、文化展演等旅游项目建设,拓展水生态环境综合治理项目,促进水生态环境治理和生态旅游的结合,实现水利工程的经济、社会和生态效益的统一。 5、农村人居环境整治+生态种养 “农村环境综合整治+生态种养”模式的价值实现路径是通过拓展延伸生态产品产业链和价值链实现。在农村地区实施生态环境综合治理,强化项目所在区域特有的资源禀赋,发展高经济附加值的生态种养等,依靠先进技术和设备农产品实施精深加工,并在现有自然风光、人文风光、农业设施的基础上推进旅游与康养休闲融合发展。 (二)关联产业类型 1、城市环境综合整治 城市环境综合整治包括大气环境综合整治、水环境综合整治、固体废物综合整治、人居环境综合整治等。可以引入的关联产业包括:①商业地产,如文化街区、创意园区、绿色生态办公等;②生态旅游,如生态走廊、生态公园等;③环境敏感型产业,包括数字经济产业、洁净医药产业(如生物制品、疫苗、无菌制剂)、电子元器件产业、绿色建筑产业(如超低能耗建筑)等。 2、荒山荒地综合整治包括无用地、荒山、荒坡、荒漠等土地治理和开发利用。可以引入的关联产业包括:①生态农业,如稻田养鱼、稻田养萍,林粮、林果、林药间作等;②生态旅游,如攀岩、滑沙、森林旅游等;③清洁能源,如风能、光能等。 3、矿山修复治理包括矿山边坡治理和绿化、矿山土壤改良和复垦、矿山生态园建设、矿山水污染治理、矿山固体废弃物处理等。可以开展的关联产业包括:①废弃矿山、工业遗址等存量资源利用产业,如砂石建材、静脉产业(钢铁回收);②文化旅游产业,如文化景观旅游、乡村旅游等;③碳汇产业,如森林碳汇、草地碳汇、耕地碳汇等。 4、水生态环境治理是指对污染水体、改善水质、恢复水生态系统功能的一系列措施,包括水污染治理、流域治理、水源地保护、水质安全提升等。关联产业类型包括:①文旅产业,如湿地旅游、海洋旅游、渔业体验、水疗康养等;②水力发电、海上风电等绿色能源产业;③海、河、湖沿岸带湿地碳汇及生态种养等;④存量资源综合利用产业,依托河流水域资源建设水上旅游、生态用水、中水回用等水资源利用产业以及水域疏浚产生的砂石资源综合利用等。 5、农村人居环境整治包括人居环境整治提升、黑臭水治理、基础设施建设等。关联产业类型包括:①畜禽粪污资源化利用(如肥料化、能源化);②渔业养殖尾水循环利用(如池塘养鱼、流水养鱼、室内养殖);③功能农业开发(如胡桃、枸杞、杜仲、柿树等优良水土保持经济作物的种植);④乡村旅游,如民宿旅游、民俗旅游、休闲旅游等。 (三)组织运行模式 1、PPP模式 PPP模式下,政府与私营部门共同承担EOD项目的投资、建设、运营和维护等责任,共享风险和利益。主要适用于财政支出未超限、项目实施不紧迫的区域。 2、ABO模式 ABO模式下政府支付生态环境治理与产业开发的前期费用,然后通过社会资本运营。主要适用于财政支出超限、项目实施紧迫区域。 3、“投资人+EPC”模式 “投资人+EPC”模式又称“股权合作型EPC”模式,主要是指项目承接主体与项目业主共同成立项目公司,项目公司在承接主体协助下筹措项目建设资金,取得EPC工程,进行项目运营管理,并获得投资收益。 四、主要收益模式 (一)土地资源收益 土地资源收益是指在EOD项目中,土地或土地资产在开发经营和利用过程中所形成的利润,其中包含因生态环境治理带来的土地增值。 (二)产业运营收益 产业运营收益主要指对关联产业进行特色运营带来的收入,通常包括项目运维、招商、产品开发等获得的费用以及租金收益等。 (三)政府购买服务 政府购买服务类PPP模式是国际上普遍认可的PPP模式两种基本类型之一。EOD模式下运营主体可以通过向政府提供服务的形式获得收益。 (四)补贴收益 补贴收入指的是社会主体在进行EOD项目开发过程中,国家层面或各级政府层面给予的政策支持或者补贴等方面获得的收益。 (五)股权回购 股权回购收益指项目方回购投资股东所持有的项目股权部分产生的收益。即EOD项目的投资者通过股权转让获得收益的过程。 (六)其他资源交易收益 主要指的是政府与开发主体之间,在项目开发投入基础上政府对开发主体进行的其他资源性补偿收入,如土地资源、林木资源等。 五、主要政策措施 (一)EOD政策发展与变化 2020年以后,国家相关政策密集出台,EOD项目政策体系雏形基本形成,推动EOD项目由探索到常态化实施,我国EOD项目主要阶段性政策文件如下: 我国EOD发展经历探索期、试点期和入库期三个阶段,已经进入了常态化入库发展的阶段,在此阶段项目管理也应朝着常态化管理与常态化支持的方向发展,但目前我国EOD政策体系建设还存在不完善之处,政策以导向性、纲领性文件为主,规范性文件和体系标准文件较少,管理实践也较为粗放。随着EOD项目地方实践探索的深入,以及政策层面的完善和加强,EOD模式也会进一步成熟和完善。 (二)EOD项目入库要求 《入库指南》除了对基本的生态环保金融支持项目提出了要求之外,还针对EOD项目的入库提出了4项专门的条件要求: 1.地市级及以上政府作为申报主体和实施主体的 EOD项目,原则上投资总额不高于50亿元;区县级政府作为申报和实施主体的项目,原则上投资总额不高于30亿元。 2.项目边界清晰,生态环境治理与产业开发之间密切关联、充分融合,避免无关项目捆绑,组合实施的单体子项目数量不超过5个。 3.加强重大项目谋划,优化项目建设内容,力争在不依靠政府投入的情况下实现项目整体收益与成本平衡。 4.EOD项目中生态环境治理内容需符合入库范围要求,且有明确的生态环境改善目标。产业开发要符合国家和地方产业政策、空间管控等各项要求,项目实施中严格落实招投标、政府采购、投融资、土地、资源开发、政府债务风险管控、资产处置等各项法规政策要求,依法依规推进项目规范实施。 (三)EOD入库实施流程 1.申报前期准备 申报资料准备包括项目可行性研究报告、EOD项目入库实施方案,应明确建设内容与规模、建设运营模式、融资金额、资金平衡方案等。还包括确定实施主体,完成项目备案申请及立项手续等。 2.入库申报 需要准备的申报材料包括:项目基本信息表(线上填报)、项目可行性研究报告或实施方案、省级生态环境部门项目论证评估意见、EOD项目应一并提交EOD项目实施方案与承诺函。 3.入库后实施 在确定项目实施模式并编制完成项目实施方案等相关文件,经政府批准后,项目实施机构可以开展对接招标代理机构、社会资本等工作,准备项目招标事宜;对接金融机构确定项目贷款相关事项。政府投资项目严格落实招投标、政府采购等各项法规政策要求,采用市场竞争方式确定项目运作主体;企业投资项目按照招商引资等相关要求,确定项目运作主体。
推荐
-
-
QQ空间
-
新浪微博
-
人人网
-
豆瓣
